记者 | 马越 楼婍沁
编辑 | 牙韩翔
1
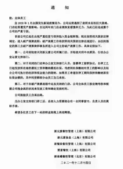
知名轻食餐厅新元素(element fresh)在12月14日发布的一份公司通知被曝光,称自2020年1月全国发生新冠疫情至今,公司运营遇到了前所未有的巨大困难,门店经营遭受严重影响;目前已经处在出现严重经营亏损和陷入资金链断裂状态,并按照相关国家法律规定,进入破产清算流程。
新元素所发布的公告
该通知称将陆续关闭新元素公司所属门店,并陆续关闭中央厨房,行政办公室运营支持部门。对于关闭的门店和办公室支持部门人员,签署停工留职协议。对于在破产清算流程中还未关闭的门店,公司全体员工按业绩考核和根据公司现金流的状况来发放工资和确定发放时间,同时鼓励员工自谋出路。
新元素是一家美式风格的餐厅,主打菜品包括色拉、三明治、果汁、果昔、意面等,客单价在120-130元左右。作为在中国内地最早一批经营轻食连锁的餐饮品牌,新元素的历史可以追溯到20年前。2000年,来自美国的Scott Minoie在上海开了一家果汁吧,后来将餐厅开到了上海商城并取名“新元素”。
图片来源:@新元素餐厅微博
今年11月,彭博社报道称,上海的轻食连锁餐厅新元素正在寻求出售的可能性。由于该公司的持有者正在评估潜在买家的兴趣,所以交易还处在早期阶段,据说该笔交易可能达到数亿美元。食品招商网
以健康轻食为卖点的新元素,门店主要分布在一二线城市的主流商圈及写字楼。其官网显示,目前门店分布于上海15家、北京9家、广州2家、深圳2家、南京2家、苏州1家、杭州3家、成都1家、武汉1家。
但依照大众点评的最新显示数据看,官网的门店数字已经停止更新。以北京为例,尚在营业的新元素餐厅有8家,包括嘉里中心、华联万柳、凤凰汇门店等等,大兴机场店已经暂停营业。
值得注意的是,新元素的官方微博的最新一条信息,是10月29日发布的双11“买1000送500”的储值卡活动,线上商城及线下商城同步销售。而在今年,新元素官方微博仍在发布新店开业的消息,比如2月9日在海口新开业的新元素加盟店。
界面新闻致电新元素北京嘉里中心门店,有店员表示并不清楚公司停止运营的消息,“还没有接到闭店的通知”。
而界面新闻在上海瑞虹天地月亮湾门店探访时获知,门店即将在12月20日关闭,并贴出通知称“由于储值卡系统即将进行升级,为保证在升级过程中消费者的余额和消费数据不受损失,建议将已购买的礼品卡及随卡附送的现金券退回餐厅并及时办理退卡手续。”
图片拍摄:楼婍沁
同时,有店员向界面新闻表示,新元素在上海的浦东张江、新桥、环球金融中心、南京西路上海商城、新天地门店或许将营业到明年春节,因为破产清算需要时间,暂时没有关店计划,储值卡可以继续使用。

1、本网中刊登的文章、数据的版权仅归原作者所有,原创文章由食品代理网编辑整合,转载请注明九盈食品招商网出处。
2、转载其它媒体的文章,我们会尽可能注明出处,但不排除来源不明的情况。网站刊登文章是出于传递更多信息的目的,对文中陈述、观点判断保持中立,并不意味赞同其观点或证实其描述。
3、如您对文章内容、版权或其他问题持有异议,请与九盈食品招商网客服联系。联系电话:4006-821-008
